№102 ГДЗ Рымкевич 10-11 класс (Физика)
Решение #1
Решение #2
Решение #3

Рассмотрим вариант решения задания из учебника Рымкевич 10-11 класс, Дрофа:
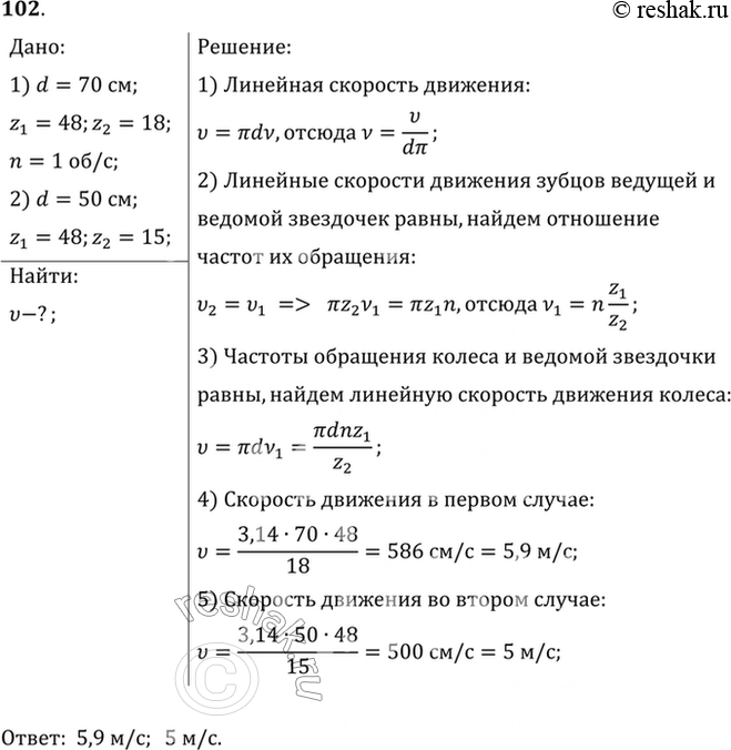
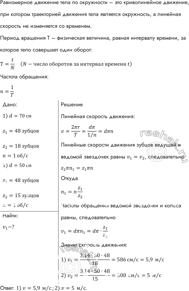
Диаметр колеса велосипеда «Пенза» d = 70 см, ведущая зубчатка имеет z1 = 48 зубцов, а ведомая z2 = 18 зубцов. С какой скоростью движется велосипедист на этом велосипеде при частоте вращения педалей п = 1 об/с? С какой скоростью движется велосипедист на складном велосипеде «Кама» при той же частоте вращения педалей, если у этого велосипеда соответственно d = 50 см, z1 = 48 зубцов, z2 = 15 зубцов?
*размещая тексты в комментариях ниже, вы автоматически соглашаетесь с пользовательским соглашением