№142 ГДЗ Рымкевич 10-11 класс (Физика)
Решение #1
Решение #2
Решение #3

Рассмотрим вариант решения задания из учебника Рымкевич 10-11 класс, Дрофа:
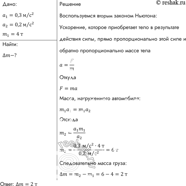
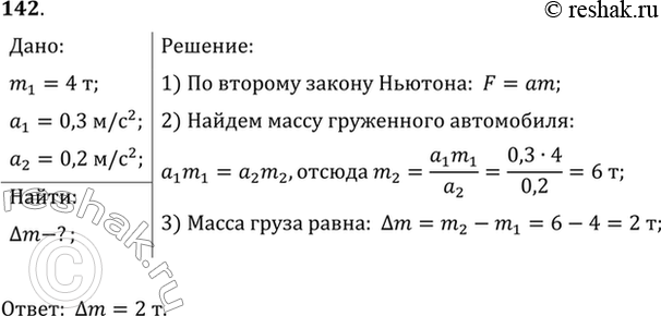
Порожний грузовой автомобиль массой 4 т начал движение с ускорением 0,3 м/с2. Какова масса груза, принятого автомобилем, если при той же силе тяги он трогается с места с ускорением 0,2 м/с2?
*размещая тексты в комментариях ниже, вы автоматически соглашаетесь с пользовательским соглашением