№161 ГДЗ Рымкевич 10-11 класс (Физика)
Решение #1
Решение #2
Решение #3

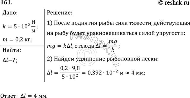
Рассмотрим вариант решения задания из учебника Рымкевич 10-11 класс, Дрофа:
На сколько удлинится рыболовная леска жесткостью 0,5 кН/м при поднятии вертикально вверх рыбы массой 200 г?
*размещая тексты в комментариях ниже, вы автоматически соглашаетесь с пользовательским соглашением