№200 ГДЗ Рымкевич 10-11 класс (Физика)
Решение #1
Решение #2
Решение #3

Рассмотрим вариант решения задания из учебника Рымкевич 10-11 класс, Дрофа:
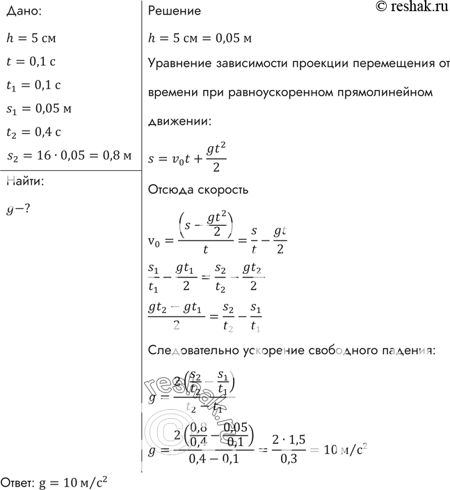
Найти ускорение свободного падения шарика по рисунку 31, сделанному со стробоскопической фотографии. Интервал между снимками 0,1 с, а сторона каждого квадрата сетки на фотографии в натуральную величину равна 5 см.
*размещая тексты в комментариях ниже, вы автоматически соглашаетесь с пользовательским соглашением