№202 ГДЗ Рымкевич 10-11 класс (Физика)
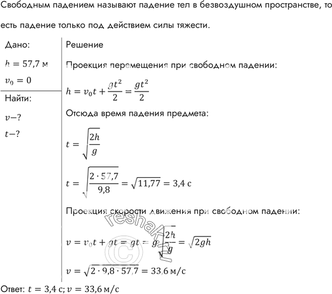
Решение #1
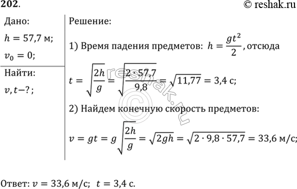
Решение #2

Рассмотрим вариант решения задания из учебника Рымкевич 10-11 класс, Дрофа:
Г. Галилей, изучая законы свободного падения (1589 г.), бросал без начальной скорости разные предметы с наклонной башни в городе Пиза, высота которой 57,5 м. Сколько времени падали предметы с этой башни и какова их скорость при ударе о землю?
*размещая тексты в комментариях ниже, вы автоматически соглашаетесь с пользовательским соглашением