№298 ГДЗ Рымкевич 10-11 класс (Физика)
Решение #1
Решение #2
Решение #3

Рассмотрим вариант решения задания из учебника Рымкевич 10-11 класс, Дрофа:
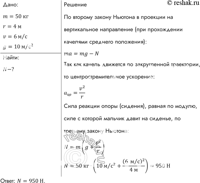
Мальчик массой 50 кг качается на качелях с длиной подвеса 4 м. С какой силой он давит на сиденье при прохождении среднего положения со скоростью 6 м/с?
*размещая тексты в комментариях ниже, вы автоматически соглашаетесь с пользовательским соглашением