№323 ГДЗ Рымкевич 10-11 класс (Физика)
Решение #1
Решение #2

Рассмотрим вариант решения задания из учебника Рымкевич 10-11 класс, Дрофа:
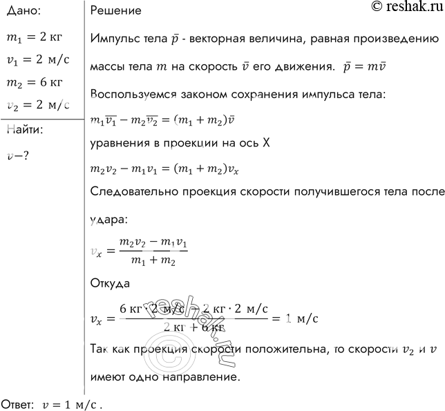
Два неупругих тела, массы которых 2 и 6 кг, движутся навстречу друг другу со скоростями 2 м/с каждое. С какой скоростью и в каком направлении будут двигаться эти тела после удара?
*размещая тексты в комментариях ниже, вы автоматически соглашаетесь с пользовательским соглашением