№413 ГДЗ Рымкевич 10-11 класс (Физика)
Решение #1
Решение #2

Рассмотрим вариант решения задания из учебника Рымкевич 10-11 класс, Дрофа:
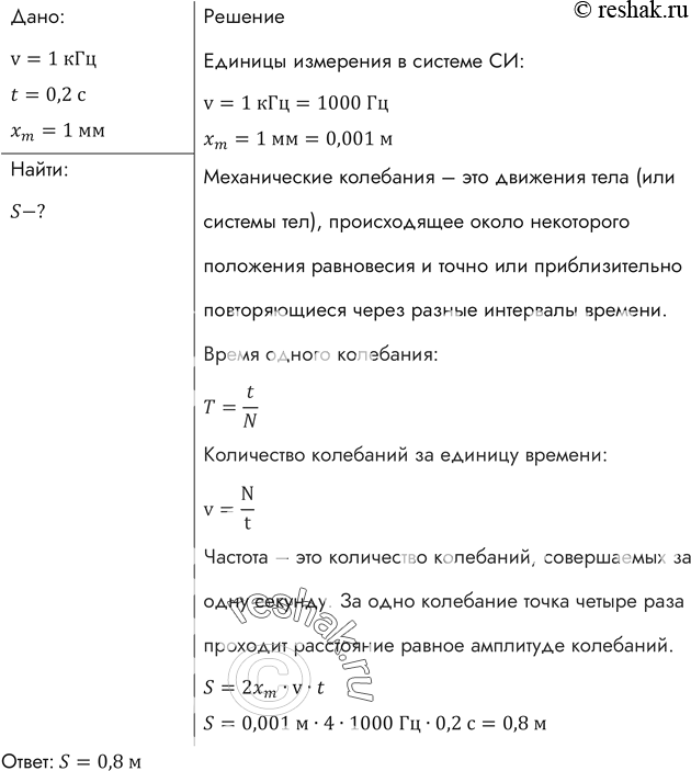
Амплитуда колебаний точки струны 1 мм, частота 1 кГц. Какой путь пройдет точка за 0,2 с?
*размещая тексты в комментариях ниже, вы автоматически соглашаетесь с пользовательским соглашением