№490 ГДЗ Рымкевич 10-11 класс (Физика)
Решение #1
Решение #2
Рассмотрим вариант решения задания из учебника Рымкевич 10-11 класс, Дрофа:
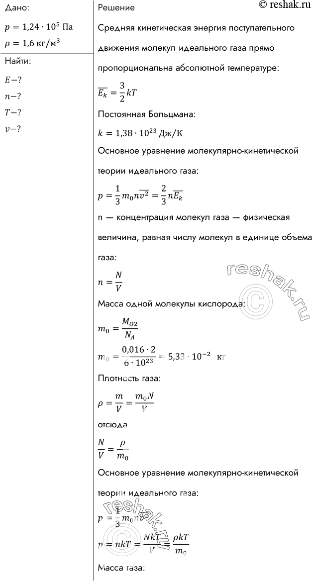
Плотность кислорода при давлении 124 кПа 1,6кг/м3. Найти число молекул в единице объема (концентрацию), среднюю кинетическую энергию поступательного движения молекул, среднюю квадратичную скорость молекул и температуру кислорода.
Отправить другу:
*размещая тексты в комментариях ниже, вы автоматически соглашаетесь с пользовательским соглашением
