№567 ГДЗ Рымкевич 10-11 класс (Физика)
Решение #1
Решение #2
Решение #3

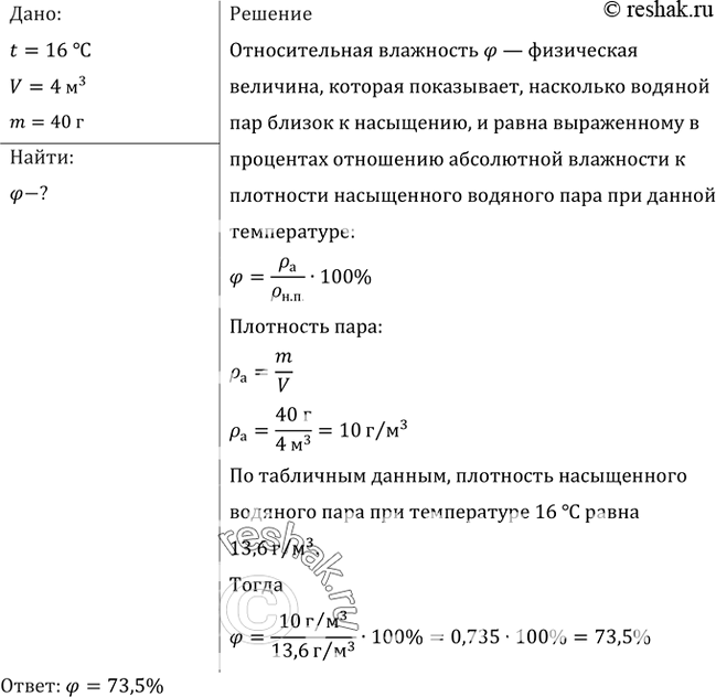
Рассмотрим вариант решения задания из учебника Рымкевич 10-11 класс, Дрофа:
В 4 м3 воздуха при температуре 16 °С находится 40 г водяного пара. Найти относительную влажность.
*размещая тексты в комментариях ниже, вы автоматически соглашаетесь с пользовательским соглашением