№582 ГДЗ Рымкевич 10-11 класс (Физика)
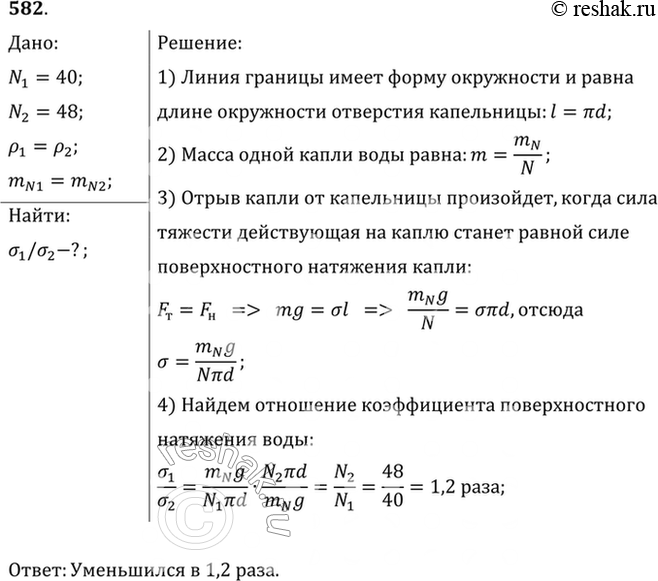
Решение #1
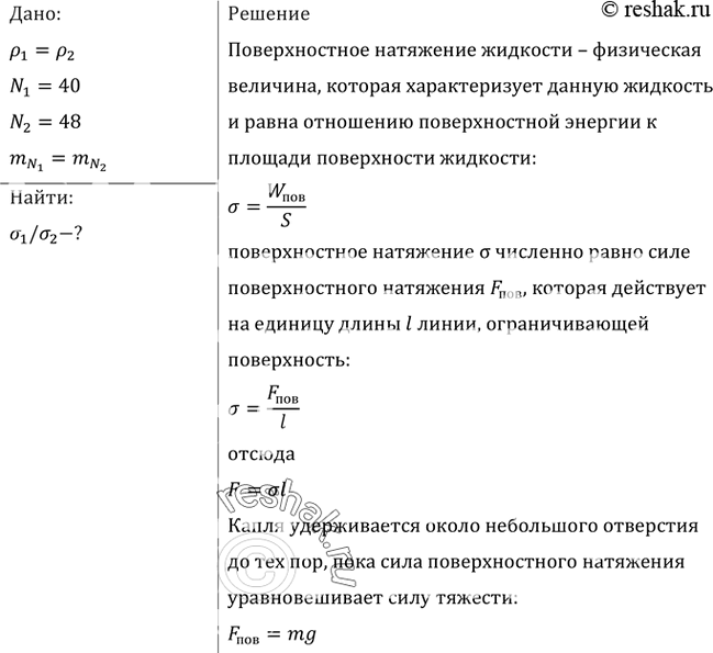
Решение #2

Рассмотрим вариант решения задания из учебника Рымкевич 10-11 класс, Дрофа:
Из капельницы накапали равные массы сначала холодной, а затем горячей воды. Как и во сколько раз изменился коэффициент поверхностного натяжения воды, если в первом случае образовалось 40, а во втором 48 капель? Плотность воды считать оба раза одинаковой.
*размещая тексты в комментариях ниже, вы автоматически соглашаетесь с пользовательским соглашением