№653 ГДЗ Рымкевич 10-11 класс (Физика)
Решение #1
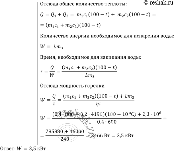
Решение #2
Решение #3

Рассмотрим вариант решения задания из учебника Рымкевич 10-11 класс, Дрофа:
Алюминиевый чайник массой 400 г, в котором находится 2 кг воды при 10 °С, помещают на газовую горелку с КПД 40%. Какова мощность горелки, если через 10 мин вода закипела, причем 20 г воды выкипело?
*размещая тексты в комментариях ниже, вы автоматически соглашаетесь с пользовательским соглашением