№694 ГДЗ Рымкевич 10-11 класс (Физика)
Решение #1
Решение #2
Решение #3

Рассмотрим вариант решения задания из учебника Рымкевич 10-11 класс, Дрофа:
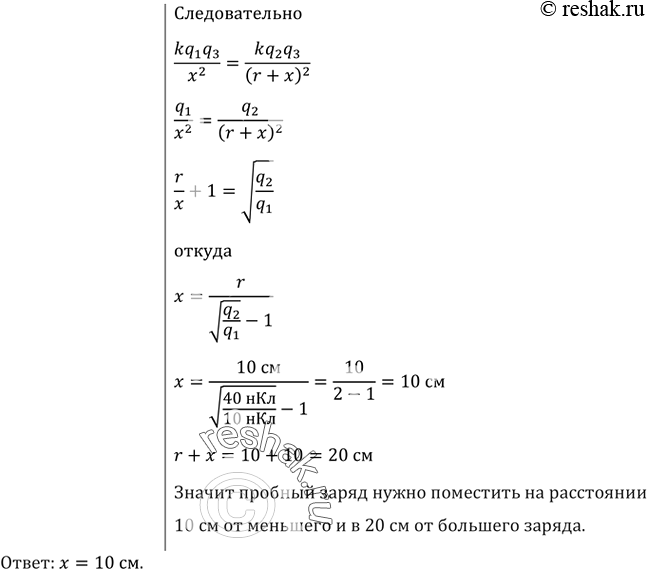
Заряды 40 и -10 нКл расположены на расстоянии 10 см друг от друга. Какой надо взять третий заряд и где следует его поместить, чтобы равнодействующая сил, действующих на него со стороны двух других зарядов, была бы равна нулю?
*размещая тексты в комментариях ниже, вы автоматически соглашаетесь с пользовательским соглашением