№781 ГДЗ Рымкевич 10-11 класс (Физика)
Решение #1
Решение #2
Решение #3

Рассмотрим вариант решения задания из учебника Рымкевич 10-11 класс, Дрофа:
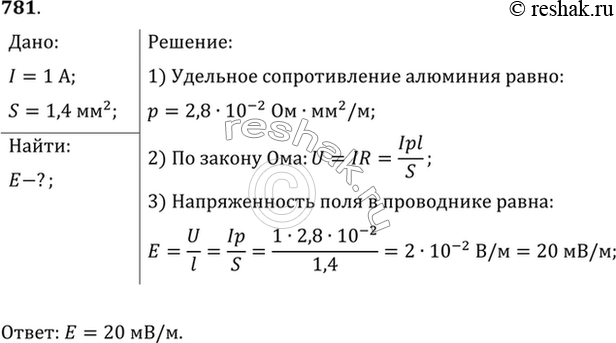
Какова напряженность поля в алюминиевом проводнике сечением 1,4 мм2 при силе тока 1 А?
*размещая тексты в комментариях ниже, вы автоматически соглашаетесь с пользовательским соглашением