№816 ГДЗ Рымкевич 10-11 класс (Физика)
Решение #1
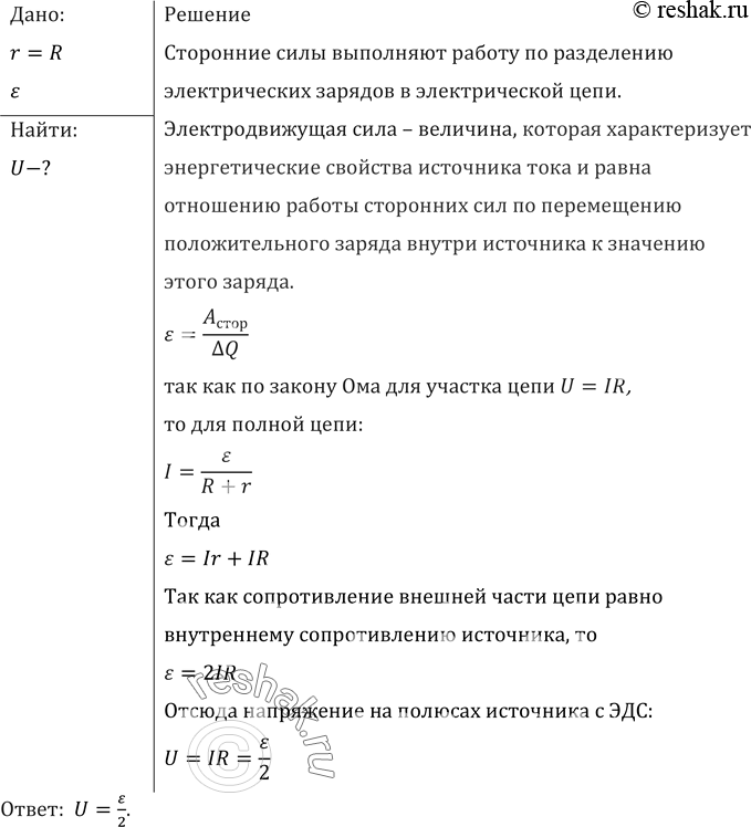
Решение #2

Рассмотрим вариант решения задания из учебника Рымкевич 10-11 класс, Дрофа:
Каково напряжение на полюсах источника с ЭДС, равной E, когда сопротивление внешней части цепи равно внутреннему сопротивлению источника?
*размещая тексты в комментариях ниже, вы автоматически соглашаетесь с пользовательским соглашением