№868 ГДЗ Рымкевич 10-11 класс (Физика)
Решение #1
Решение #2
Решение #3

Рассмотрим вариант решения задания из учебника Рымкевич 10-11 класс, Дрофа:
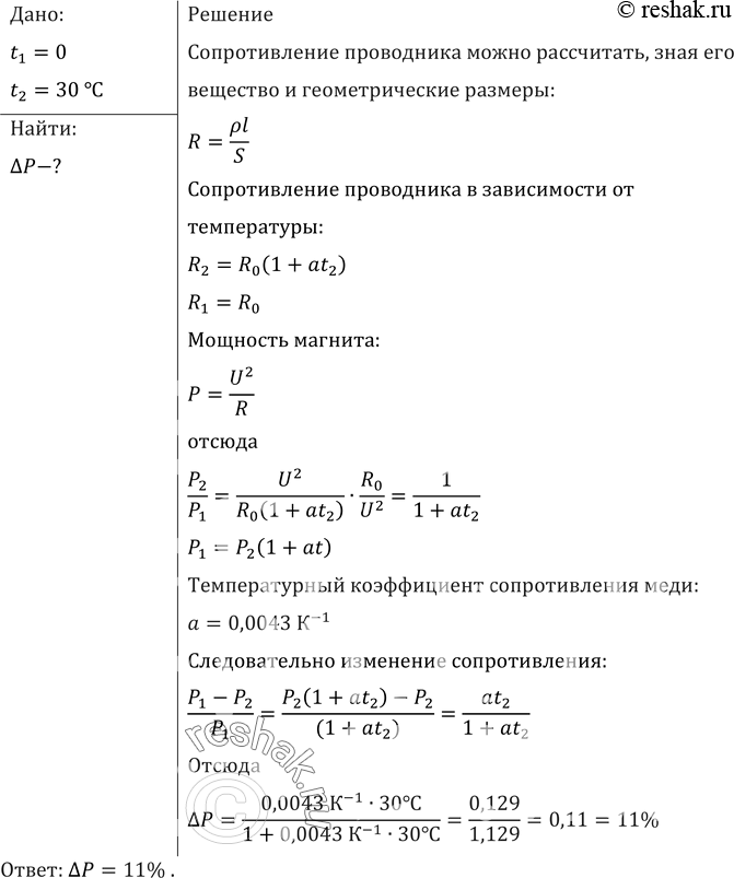
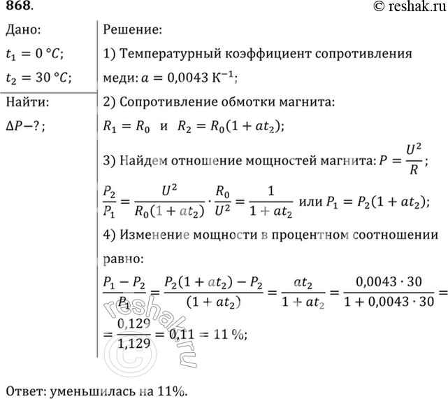
На сколько процентов изменится мощность, потребляемая электромагнитом, обмотка которого выполнена из медной проволоки, при изменении температуры от 0 до 30 °С?
*размещая тексты в комментариях ниже, вы автоматически соглашаетесь с пользовательским соглашением