№905 ГДЗ Рымкевич 10-11 класс (Физика)
Решение #1
Решение #2

Рассмотрим вариант решения задания из учебника Рымкевич 10-11 класс, Дрофа:
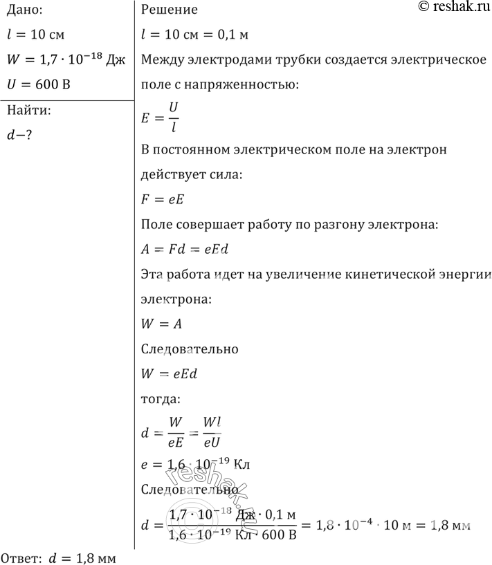
Расстояние между электродами в трубке, наполненной парами ртути, 10 см. Какова средняя длина свободного пробега электрона, если самостоятельный разряд наступает при напряжении 600 В? Энергия ионизации паров ртути 1,7 • 10-18 Дж. Поле считать однородным.
*размещая тексты в комментариях ниже, вы автоматически соглашаетесь с пользовательским соглашением