Упр.1022 ГДЗ Алимов 10-11 класс (Алгебра)
Решение #1
Решение #2

Рассмотрим вариант решения задания из учебника Алимов, Колягин, Ткачёва 11 класс, Просвещение:
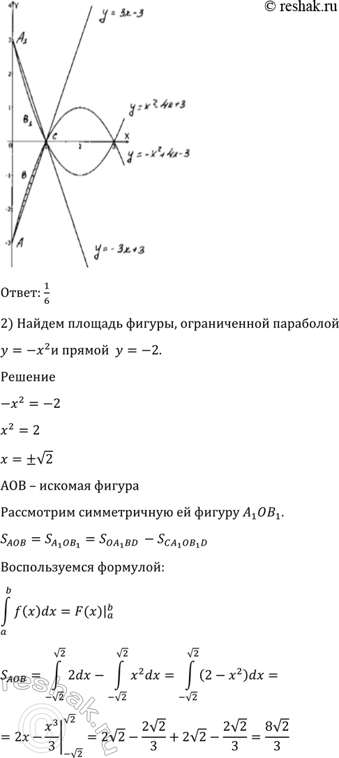
1022 1) Параболой у = -х2 + 4х - 3 и прямой, проходящей через точки (1; 0) и (0; -3);
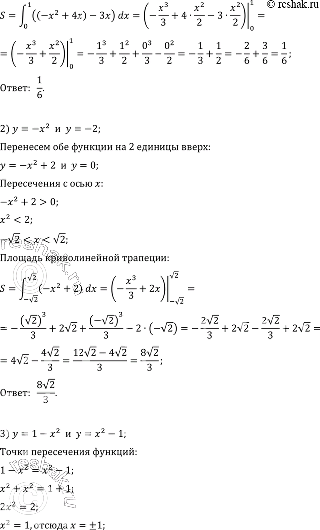
2) параболой у - -х2 и прямой у = -2;
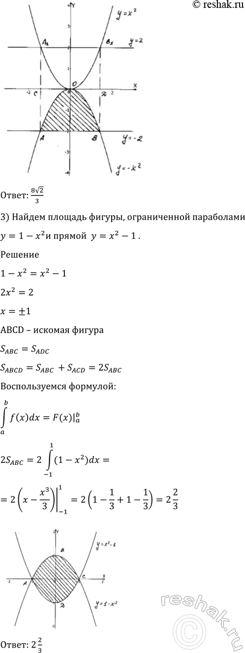
3) параболами у = 1-х2 и у = х2 - 1;
4) графиком функции у = х3 и прямыми у = 1, х = -2.
*размещая тексты в комментариях ниже, вы автоматически соглашаетесь с пользовательским соглашением