Упр.252 ГДЗ Алимов 10-11 класс (Алгебра)
Решение #1
Решение #2

Рассмотрим вариант решения задания из учебника Алимов, Колягин, Ткачёва 10 класс, Просвещение:
252 1) 5^2х-5х- 600 = 0;
2)9x - 3х - 6 = 0;
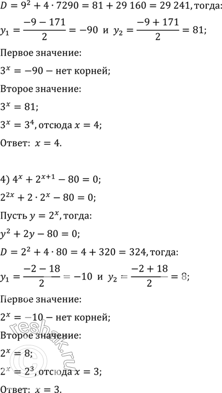
3) 3x + 9^(х-1) - 810 = 0;
4) 4х + 2^(х + 1) - 80 = 0.
*размещая тексты в комментариях ниже, вы автоматически соглашаетесь с пользовательским соглашением