Упр.529 ГДЗ Колмогоров 10-11 класс (Алгебра)

Решение #1

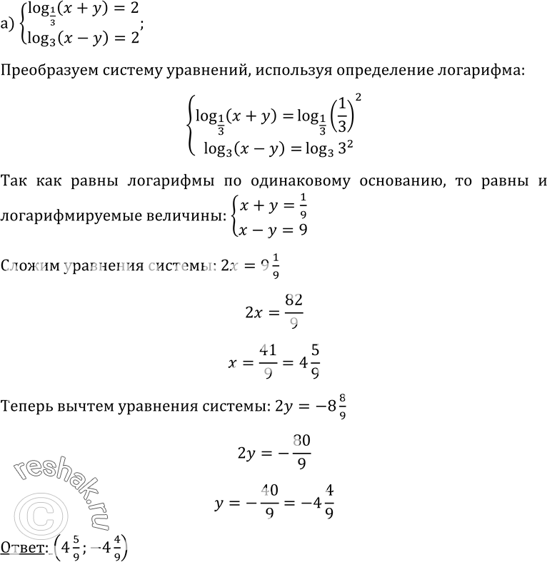
Изображение Упр.529 ГДЗ Колмогоров 10-11 класс
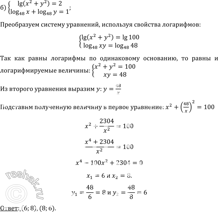
Дополнительное изображение
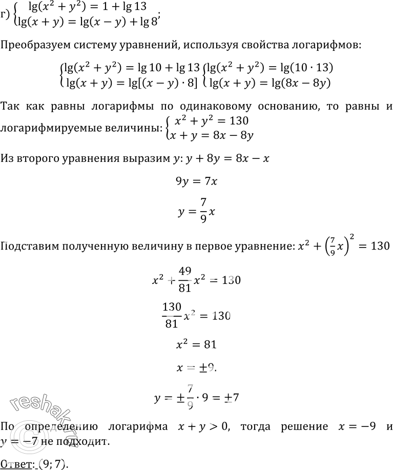
Дополнительное изображение
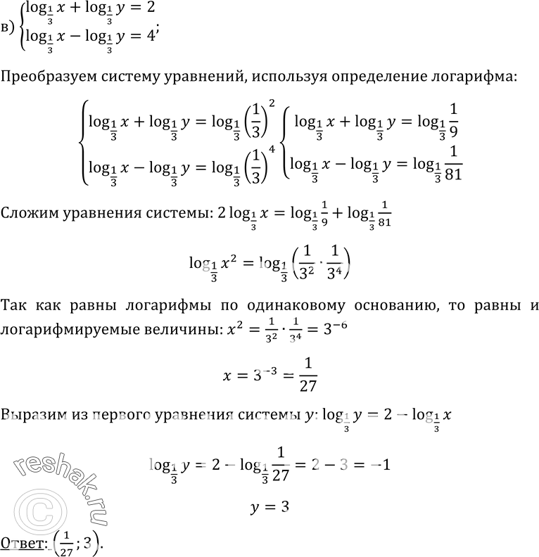
Дополнительное изображение
Загрузка...

Совет дня!
Поиск по сайту решак.ру может помочь найти другой похожий топик из других учебных изданий. Таким образом, можете скомпоновать их разные части и получить уникальный ответ на задание.
*Цитирирование задания со ссылкой на учебник производится исключительно в учебных целях для лучшего понимания разбора решения задания.
*размещая тексты в комментариях ниже, вы автоматически соглашаетесь с пользовательским соглашением