Упр.682 ГДЗ Алимов 10-11 класс (Алгебра)
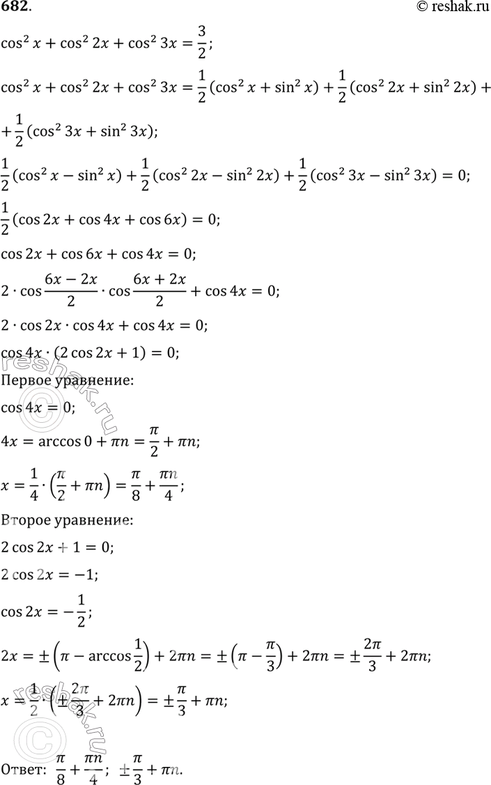
Решение #1
Решение #2

Рассмотрим вариант решения задания из учебника Алимов, Колягин, Ткачёва 10 класс, Просвещение:
682 cos2 x + cos2 2x + cos2 3x=3/2.
*размещая тексты в комментариях ниже, вы автоматически соглашаетесь с пользовательским соглашением