Упр.775 ГДЗ Алимов 10-11 класс (Алгебра)
Решение #1
Решение #2

Рассмотрим вариант решения задания из учебника Алимов, Колягин, Ткачёва 11 класс, Просвещение:
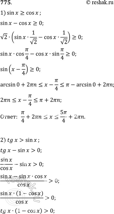
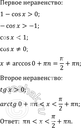
775 Решить неравенство:
1) sin х >= cos х;
2) tg х > sin х.
*размещая тексты в комментариях ниже, вы автоматически соглашаетесь с пользовательским соглашением