Упр.786 ГДЗ Алимов 10-11 класс (Алгебра)
Решение #1
Решение #2

Рассмотрим вариант решения задания из учебника Алимов, Колягин, Ткачёва 11 класс, Просвещение:
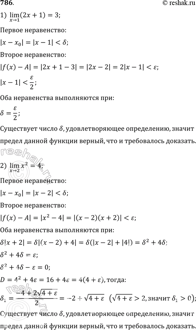
786 Используя определение предела функции в точке, выяснить, является ли верным равенство:
1) lim х-> 1(2х + 1) = 3;
2) lim х ->2 х2 = 4.
*размещая тексты в комментариях ниже, вы автоматически соглашаетесь с пользовательским соглашением