Упр.698 ГДЗ Алимов 10-11 класс (Алгебра)
Решение #1
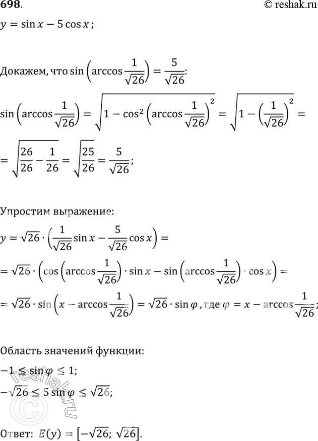
Решение #2

Рассмотрим вариант решения задания из учебника Алимов, Колягин, Ткачёва 11 класс, Просвещение:
698 Найти множество значений функции у = sin х - 5 cos х.
*размещая тексты в комментариях ниже, вы автоматически соглашаетесь с пользовательским соглашением