Упр.699 ГДЗ Алимов 10-11 класс (Алгебра)
Решение #1
Решение #2

Рассмотрим вариант решения задания из учебника Алимов, Колягин, Ткачёва 11 класс, Просвещение:
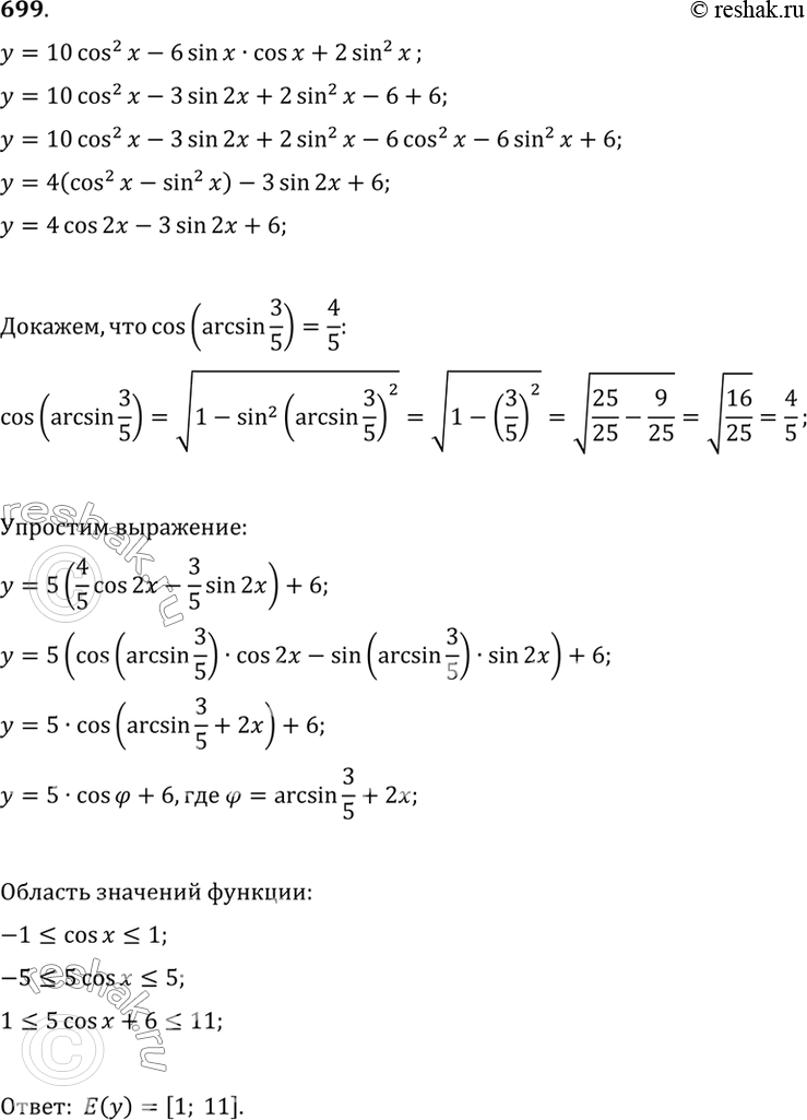
699 Найти множество значений функции
у = 10 cos2 х - 6 sin х cos х + 2 sin2 х.
*размещая тексты в комментариях ниже, вы автоматически соглашаетесь с пользовательским соглашением